
今天起,精小卫带着大家接着梳理有关特种作业安全技术实际操作考试标准的内容,今天梳理的是【防爆电气作业安全技术实际操作考试标准】。
1
考试方式
实际操作、仿真模拟操作、口述。
2
考试要求
一、实操科目及内容
(一)科目1:安全用具使用(简称K1)
常用电工仪表的使用(简称K11)
防爆电气作业个人防护用品的使用(简称K12)
常用安全标示的辨识(简称K13)
(二)科目2:安全操作技术(简称K2)
防爆电气设备选型与辨识(简称K21)
防爆电气设备保护接地和防雷接地(简称K22)
隔爆电气电缆引入装置安装(简称K23)
隔爆结合面的安装(简称K24)
(三)科目3:作业现场安全隐患排除(简称K3)
指出隔爆型控制柜所存在的安全隐患(简称K31)
(四)科目4:作业现场应急处置(简称K4)
触电事故现场的应急处理(简称K41)
单人徒手心肺复苏操作(简称K42)
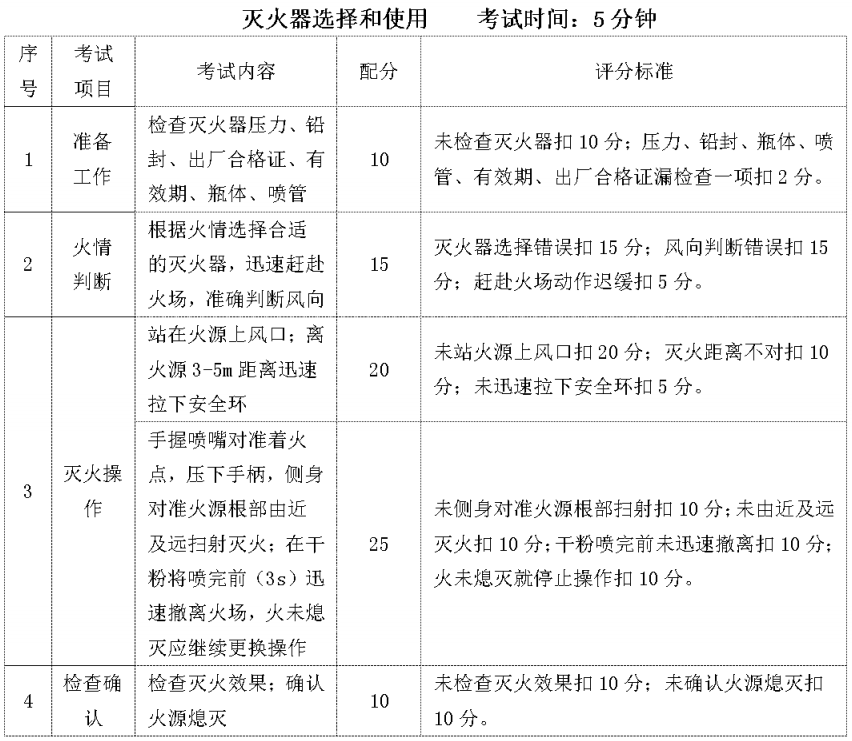
灭火器的选择和使用(简称K43)
二、组卷方式
实操试卷从上述四类考题中,各抽取一道实操题组成。具体题目由考试系统或考生抽取产生。
三、考试成绩
实操考试成绩总分值为100分,80分(含)以上为考试合格;若考题中设置有否决项, 否决项未通过,则实操考试不合格。科目1、科目2、科目3、科目4的分值权重分别为20%、40%、20%、20%。
3
考试时间
60分钟。
4
考试内容
一、安全用具使用
(一)常用电工仪表的使用
安全操作步骤
(1)按给定的测量任务,选择合适的电工仪表。
(2)对所选的仪器仪表进行检查。
(3)正确使用仪器仪表。
(4)正确读数,并对测量数据进行判断。

(二)防爆电气作业个人防护用品的使用
安全操作步骤
(1)熟知各种防爆电气作业个人防护用品的用途及结构。
(2)能对各种防爆电气作业个人防护用品进行检查。
(3)正确使用各种防爆电气作业个人防护用品。
(4)熟悉各种防爆电气作业个人防护用品保养要求。

(三)常用安全标示的辨识
安全操作步骤
(1)熟悉防爆电气作业常用的安全标示。
(2)能对指定的安全标示进行文字说明。
(3)能对指定的作业场景合理布置相关的安全标示。

二、安全操作技术
(一)防爆电气设备选型与辨识
安全操作步骤
(1)给定区域划分图,确定爆炸性危险区域级别。
(2)给出爆炸危险区域常见物质,根据物质级别及温度组别选用相应防爆电气设备。
(3)对防爆电气防爆标志进行辨识,能辨识防爆电气的类型及相关参数。

(二)防爆电气设备保护接地和防雷接地
安全操作步骤
(1)根据现场提供的材料,选择合适的工具及接地线。
(2)理解防爆电气设备保护接地和防雷接地技术要求,按照正确的方式进行接地操作。
(3)正确使用接地电阻测试仪测试接地电阻值。
(4)判断测试结果的合理性。


(三)隔爆电气电缆引入装置安装
安全操作步骤
(1)根据现场提供的材料,合理选择钢管配线或电缆配线。
(2)根据选择的配线方式,选择合理的电缆引入装置,合理选择密封元件、压紧元件和夹紧装置等。
(3)按照合理的安装顺序进行电缆引入装置安装。
(4)对多余电缆引入口,采用合理方式进行封堵。

(四)隔爆结合面的安装
安全操作步骤
(1)根据现场提供设备,选择合适的隔爆结合面并对隔爆结合面进行检测。
(2)根据隔爆结合面上紧固螺栓孔选择合适的紧固螺栓和垫片。
(3)根据现场提供的物质(如防锈油、润滑剂、油漆及防火泥等)选择合适的物质对隔爆结合面进行防锈处理。
(4)按照合理的安装顺序对隔爆结合面进行安装。

三、作业现场安全隐患排除
(一)指出隔爆型控制柜所存在的安全隐患
对已完成安装的隔爆型控制柜,请仔细检查,指出隔爆型控制柜不能在爆炸性危险场所安全应用的安全隐患4处。
具体隐患可能涉及如下:
1)防爆外壳紧固件不完整,缺少弹垫;
2)电缆引入口有多根电缆引入,电缆引入口径与电缆外径不匹配,冗余电缆引入口未封堵;
3)防爆外壳接地不可靠,接地线线径不合理,颜色不正确;
4)密封圈不完整;
5)隔爆结合面不符合要求,有划痕,有油漆。
考试操作步骤
(1)考生观察现场提供的已安装完毕的防爆控制柜。
(2)考生找出相应隐患。
(3)针对相应隐患考生提出相应整改措施。

四、作业现场应急处置
(一)触电事故现场的应急处理
安全操作步骤
(1)低压触电时脱离电源方法及注意事项:
a.发现有人低压触电,立即寻找最近的电源开关,进行紧急断电,不能断开关则采用绝缘的方法切断电源;
b.在触电人脱离电源的同时,救护人应防止自身触电,还应防止触电人脱离电源后发生二次伤害;
c.让触电者在通风暖和的处所静卧休息,根据触电者的身体特征,做好急救前的准备工作;
d.如触电人触电后已出现外伤,处理外伤不应影响抢救工作;
e.夜间有人触电,急救时应解决临时照明问题。
(2)高压触电时脱离电源方法及注意事项:
a.发现有人高压触电,应立即通知上级有关供电部门,进行紧急断电,不能断电则采用绝缘的方法挑开电线,设法使其尽快脱离电源;
b.在触电人脱离电源的同时,救护人应防止自身触电,还应防止触电人脱离电源后发生二次伤害;
c.根据触电者的身体特征,派人严密观察,确定是否请医生前来或送往医院诊察;
d.让触电者在通风暖和的处所静卧休息,根据触电者的身体特征,做好急救前的准备工作;夜间有人触电,急救时应解决临时照明问题。
e.如触电人触电后已出现外伤,处理外伤不应影响抢救工作。
(二)单人徒手心肺复苏操作



(三)灭火器的选择和使用



原创文章,作者:锦汇教育-一米,如若转载,请注明出处:https://www.gxjhx.com/dgzy/1167.html